学校首页
本站首页
学院概况
党团工作
专业设置
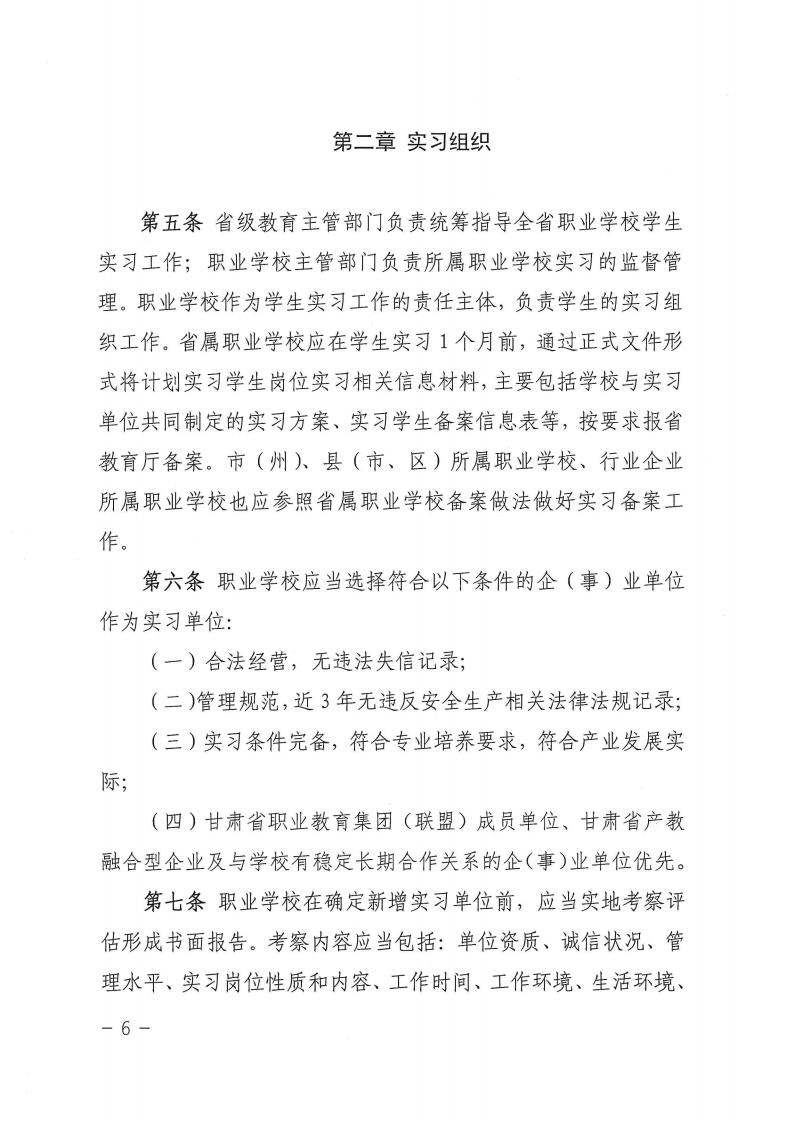
师资队伍
教学科研
招生就业
产教融合
欢迎访问酒泉职业技术大学机电工程学院!
学校首页
本站首页
学院概况
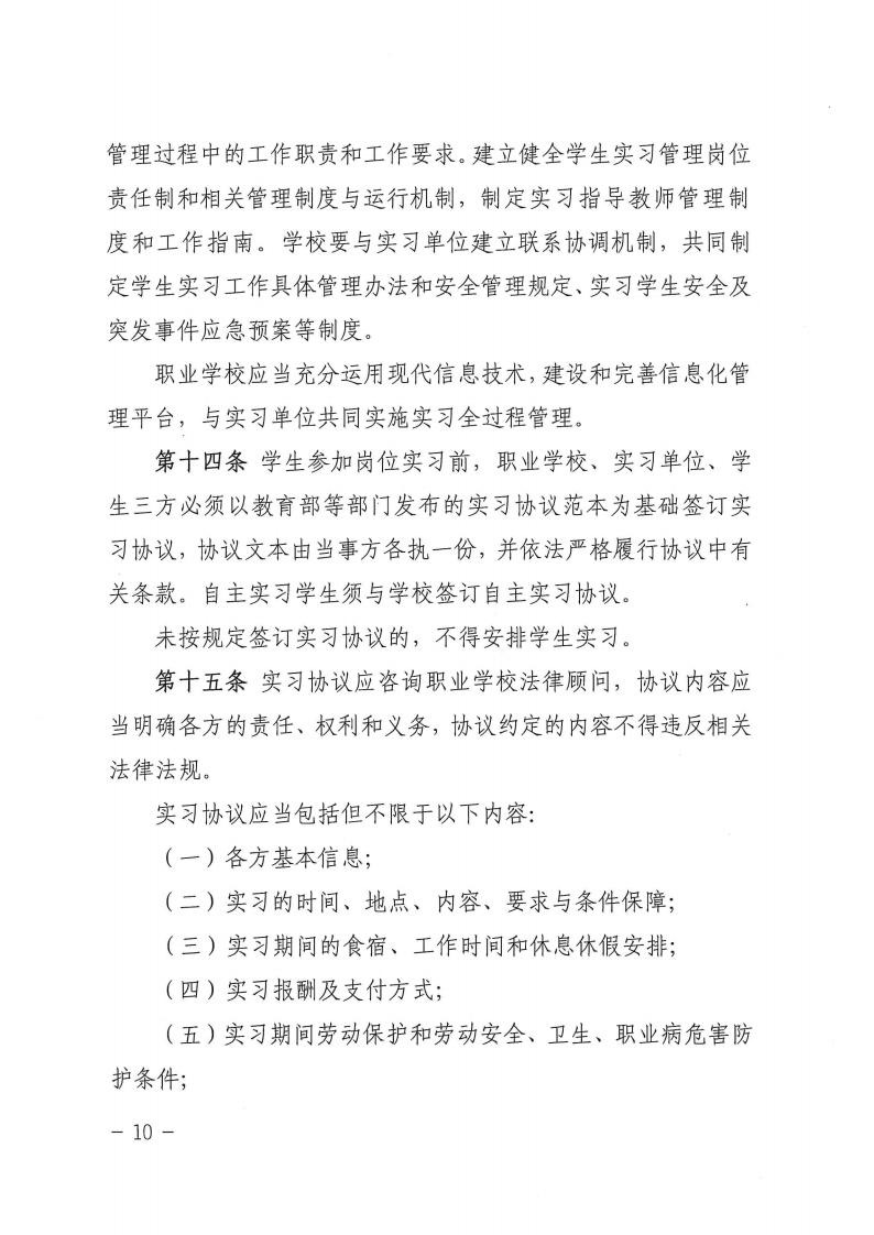
学院简介
领导简介
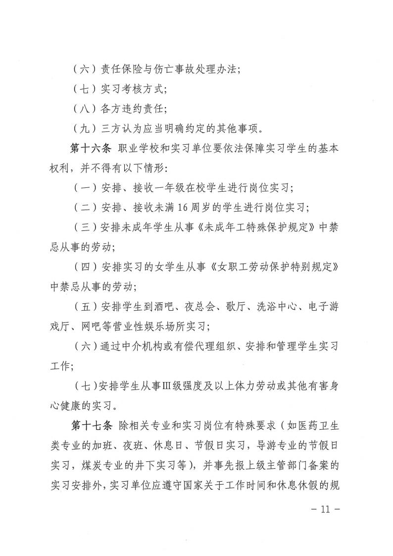
学院荣誉
历史沿革
党团工作
理论学习
党团活动
思政专题
专业设置
机械制造及自动化
机电一体化技术
电气自动化技术
汽车检测与维修技术
新能源汽车技术
智能焊接技术
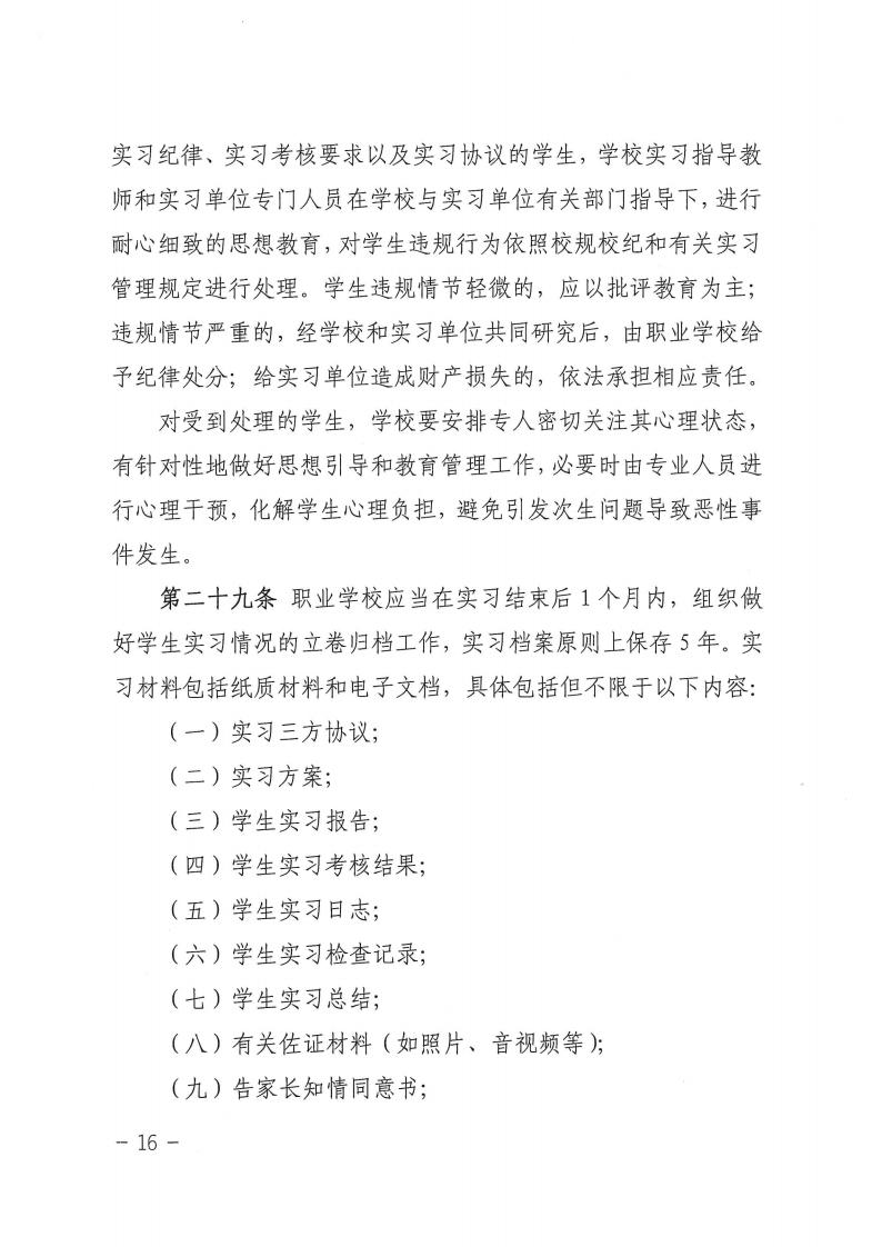
飞机机电设备维修
师资队伍
教师风采
名师风采
兼职教师
教学科研
教学文件
电子教案
PPT课件
精品课程
微课慕课
培养方案
招生就业
法律法规
招生宣传
合作企业
创新创业
就业质量
访企拓岗
产教融合
智能制造产业学院
百立航空产业学院
甘肃省教育厅等八部门关于印发《甘肃省职业学校学生实习管理实施细则》的通知
发布时间:2022-05-11 10:18:36 作者:本站编辑 阅读量:
523
发布时间:2022-05-11 10:18:36 | 阅读量:
523
上一篇:
教育部等八部门关于印发《职业学校学生实...
下一篇:
教育部:“四不准”“三不得”严防就业率...
分享到:
院领导邮箱
党支部书记、院长裴兴林:1173787849@qq.com
党支部副书记李建春:865244878@qq.com
副院长赵吉虎:404103375@qq.com
副院长刘明:931812948@qq.com
联系我们
地址:酒泉市肃州区解放路66号
邮编:735000
Copyright @酒泉职业技术大学机电工程学院 版权所有
备案号:陇ICP备05004111号-6
Copyright @酒泉职业技术大学机电工程学院 版权所有